设为首页
|
手机版
|
站群导航
长沙市教育局
直属单位
长沙市明德中学
长沙市周南实验中学
长沙市长郡湘府中学
长沙市长郡滨江中学
长沙汽车工业学校
长沙市麓山滨江实验学校
长沙航天学校
长沙市雅礼洋湖实验中学
湖南师大附中梅溪湖中学
长沙市雅礼中学
长沙市雅礼实验中学
长沙铁路第一中学
长沙市长郡梅溪湖中学
.长沙市明德华兴中学
长沙市实验中学
长沙市特殊教育学校
长沙教育学院
长沙市南雅中学
长沙市田家炳实验中学
长沙市雷锋学校
长沙麓山国际实验学校
长沙市第六中学
长沙市周南中学
长沙市雅礼十五中学
长沙外国语学校
湖南省地质中学
长沙实验小学
长沙市周南梅溪湖中学
长沙市第十一中学
长沙市新城学校
长沙市财经学校
长沙市东雅中学
长沙市教育局幼儿园
长沙市电子工业学校
长沙市培智特殊教育学校
长沙市第二十一中学
长沙开放大学
长郡双语实验中学
长沙市教育科学研究院
麓山国际实验小学
长沙市长郡中学
长沙市教育考试院
长沙市第一中学
长沙市一中城南中学
长沙市麓山梅溪湖实验中学
长沙市长郡智谷中学
长沙市湘郡培粹实验中学
长沙市南雅梅溪湖中学
×
搜索过于频繁,请输入验证码
网站首页
走近明宪
6163银河简介
领导班子
发展历程
6163银河概况
校长致辞
校园风光
百年校庆
新闻中心
学校新闻
通知公告
每周工作
文明创建
学生活动
校友回湘
党建园地
新闻报道
政策文件
党员教育
党务公开
公开承诺
党员风采
学习计划
典型推荐
教学教研
课程建设
名师风采
课题研究
师资队伍
德育天地
团学会
社团风采
党校团校
德育项目
艺体特色
心理健康
廉洁家风
招生专栏
初中部
高中部
国际部(中外合作办学项目)
在线报名
师德师风
阳光服务站
我要咨询
我要表扬
我要建议
我要投诉
我要求助
我要留言
政策文件
办事指南
通知公告
您的位置:
首页
>
新闻中心
>
通知公告
>
详细内容
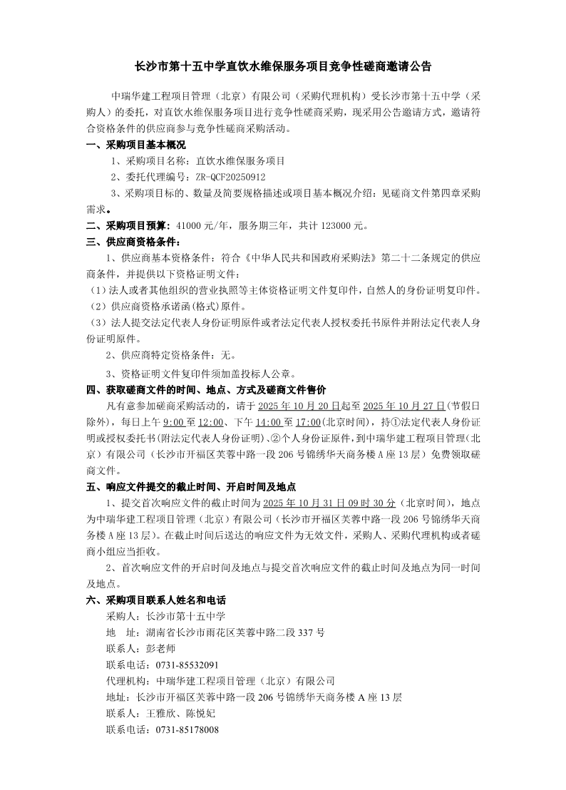
6163银河直饮水维保服务项目竞争性磋商邀请公告
来源:
发布时间:2025-10-20 14:35:44
浏览次数:
次
【字体:
小
大
】
分享到:
【打印正文】